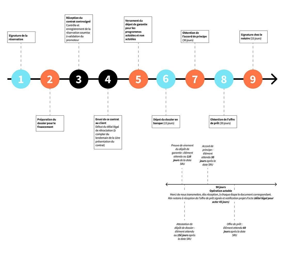
Quel est le parcours de suivi de la réservation et du financement ?
-
Signature de la réservation
-
Préparation du dossier pour le financement
-
Réception du contrat contresigné : contrôle et enregistrement de la réservation soumise à validation du promoteur
-
Envoi du contrat contresigné au client : début du délai légal de rétractation
(à compter du lendemain de la première présentation du contrat)
-
Versement du dépôt de garantie pour les programmes actables et non actables
-
Dépôt du dossier en banques : 15 jours
-
Obtention de l’Accord de Principe : 30 jours
-
Obtention de l’Offre de Prêt : 30 jours
-
Signature chez le notaire : 15 jours
-jpeg.jpeg?width=1119&height=980&name=image%20(4)-jpeg.jpeg)
Documents à transmettre :
Merci de nous transmettre, dès réception, à chaque étape le document correspondant :
- Preuve de virement du dépôt de garantie : élément attendu au 11è jour de la date SRU (étape 5)
- Attestation de dépôt de dossier : élément attendu au 15è jour après la date SRU ****(étape 6)
- Accord de principe : élément attendu 30 jours après la date SRU (étape 7)
- Offre de prêt : élément attendu 60 jours après la date SRU (étape 8)
- Rendez-vous notaire à réception de l’offre de prêt signée et notification projet d’acte (délai légal pour acter 45 jours)